La Collaboration Décentralisée
Un Nouveau Modèle pour les Professionnels du Numérique
Introduction
Dans un monde professionnel en constante mutation, les métiers du numérique connaissent une transformation profonde de leurs modes d'organisation. Entre le modèle traditionnel des agences et l'indépendance parfois isolante du freelancing, un espace d'innovation organisationnelle émerge.

Les fondateurs de Synaptic Hub lors de la création de l'association en février 2025
Synaptic Hub, née le 14 février 2025, est le fruit de la vision partagée de trois fondateurs : Clément Pandreau, André Stana et Guillian Tissier. Ces freelances et étudiant à Epitech étaient motivés par un désir commun : accroître et combiner leurs compétences, générer des revenus pendant leur 4ème année d'études, poser un premier pas dans le monde professionnel et entrepreneurial, et surtout, pouvoir réaliser des projets de plus grande envergure.
Cette association est née d'un constat simple : comment concilier l'autonomie professionnelle des indépendants avec la force collective d'une structure organisée ? Comment mutualiser les compétences sans créer de hiérarchie contraignante ? Comment assurer une stabilité économique tout en préservant la liberté entrepreneuriale ?
Ce livre blanc présente un modèle alternatif de collaboration entre professionnels du numérique, du design et de la technologie. À travers l'expérience de Synaptic Hub, nous explorons une voie innovante qui répond aux défis actuels du secteur.
Nos domaines d'expertise
Intelligence Artificielle
Développement, intégration et conseil en solutions d'IA pour tous types d'organisations
Web & Cloud
Conception et développement d'applications web, solutions SaaS et services cloud
R&D
Exploration et création de solutions technologiques innovantes pour anticiper les besoins du marché
Graphisme & Design
Création d'identités visuelles, interfaces utilisateurs et supports de communication
Marketing & Communication
Stratégies de communication digitale, création de contenu et campagnes marketing
Support & Maintenance
Assistance technique et maintenance évolutive pour l'ensemble des solutions déployées
Réparation Technologique
Services de réparation, optimisation et reconditionnement de matériel informatique
Cette multidisciplinarité nous permet d'aborder les projets dans leur globalité, en apportant une expertise complète à nos clients.
État des lieux du travail indépendant en France
Une tendance de fond
Le travail indépendant connaît une croissance soutenue en France depuis plus d'une décennie. Selon les dernières études, la France compte aujourd'hui plus de 3,8 millions de travailleurs indépendants, dont une part significative dans les secteurs du numérique, de la communication et du design.
Cette tendance s'explique par plusieurs facteurs :
- La digitalisation de l'économie qui favorise le travail à distance
- La recherche d'autonomie et de sens chez les travailleurs
- La flexibilisation des organisations qui privilégient désormais les collaborations ponctuelles
- L'évolution des dispositifs juridiques (auto-entrepreneur, portage salarial)

Les défis structurels pour les indépendants
Malgré cette dynamique positive, les professionnels indépendants font face à de nombreux défis :
L'isolement professionnel
- •Difficulté à maintenir une veille technologique complète
- •Manque d'échanges et de stimulation intellectuelle
- •Absence de structure pour la formation continue
La précarité économique
- •Irrégularité des revenus
- •Difficulté à accéder à certaines prestations sociales
- •Négociation souvent déséquilibrée avec les grands donneurs d'ordre
Les limites opérationnelles
- •Impossibilité de porter seul des projets d'envergure
- •Difficulté à proposer une offre pluridisciplinaire
- •Charges administratives et commerciales chronophages
Les limites des modèles traditionnels
Face à ces défis, les modèles existants montrent leurs limites :
Le modèle agence traditionnelle
- ✕Lien de subordination qui limite l'autonomie
- ✕Marges importantes prélevées sur le travail des collaborateurs
- ✕Processus décisionnels souvent verticaux
Le freelancing en solo
- ✕Capacité d'action limitée
- ✕Difficultés à se positionner sur des projets complexes
- ✕Charge mentale importante (gestion, prospection, production)
Les collectifs informels
- ✕Absence de cadre juridique sécurisant
- ✕Difficultés de facturation et de responsabilité légale
- ✕Gouvernance souvent floue
C'est dans ce contexte qu'émerge le besoin d'un modèle alternatif, alliant la liberté du freelancing et la force du collectif, tout en apportant un cadre juridique et organisationnel clair.
Le modèle Synaptic Hub : une innovation organisationnelle
Un hub collaboratif non-lucratif
Synaptic Hub représente une approche novatrice de l'organisation du travail dans le secteur numérique. En tant qu'association loi 1901, elle propose un cadre juridique non-lucratif qui change fondamentalement la relation entre les membres et la structure.
Fidèle à sa devise "Union, innovation et excellence", Synaptic Hub incarne un nouveau paradigme organisationnel où la collaboration n'implique pas la subordination.
Comparaison des modèles organisationnels
Modèle Synaptic Hub
- Structure associative horizontale
- Autonomie juridique complète des membres
- Distribution équitable des revenus
- Gouvernance participative
Modèle Agence Traditionnelle
- Structure hiérarchique verticale
- Lien de subordination et salariat
- Marges importantes sur le travail
- Prise de décision centralisée
Contrairement à une agence qui emploie des salariés ou sous-traite à des indépendants, Synaptic Hub fonctionne comme une plateforme collaborative qui :
Mutualisation des compétences
Mise en commun des expertises complémentaires pour répondre à des projets complexes.
Centralisation de la relation client
Un interlocuteur unique pour le client, même sur des projets pluridisciplinaires.
Redistribution transparente des revenus
Un modèle économique clair et équitable qui valorise le travail de chacun.
Préservation de l'autonomie juridique
Chaque membre conserve son statut d'indépendant et sa liberté entrepreneuriale.
Prix compétitifs
Structure associative et optimisation des coûts grâce au statut d'auto-entrepreneur.

Un nouveau modèle de collaboration
Les membres de Synaptic Hub collaborent sur des projets tout en conservant leur indépendance professionnelle.
Envie d'explorer ce modèle innovant?
Découvrez comment Synaptic Hub redéfinit la collaboration professionnelle dans le secteur numérique.
En savoir plusLa gouvernance participative
L'une des innovations majeures de ce modèle réside dans sa gouvernance :

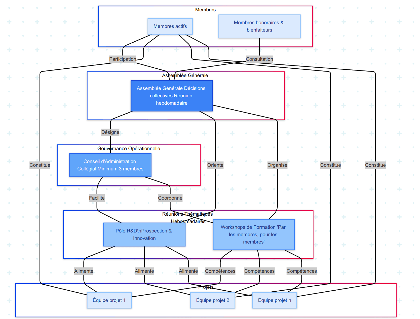
Structure organisationnelle horizontale de Synaptic Hub
L'Assemblée Générale hebdomadaire
Au cœur du fonctionnement de Synaptic Hub, l'AG hebdomadaire permet une prise de décision collective et régulière. Chaque membre peut ainsi participer activement aux orientations stratégiques et opérationnelles.
Le Conseil d'Administration collégial
Sans président ni hiérarchie stricte, le CA fonctionne sur un principe d'intelligence collective où les responsabilités sont distribuées selon les compétences et les appétences de chacun.
Structure horizontale : Minimum 3 membres, sans hiérarchie interne stricte
Les réunions thématiques
Synaptic Hub a instauré deux types de réunions thématiques hebdomadaires qui structurent son activité :
Pôle R&D
Une réunion par semaine dédiée à la création de nouveaux projets d'envergure et novateurs, permettant d'anticiper les besoins du marché et de développer des solutions originales.
Workshops de formation
Une session hebdomadaire où un membre partage son expertise avec le reste du collectif, suivant le principe "formation par les membres, pour les membres". Ce système assure une montée en compétences continue et renforce la cohésion du groupe.
Notre système de gouvernance participative nous permet de prendre des décisions ensemble tout en restant agiles. Chaque membre est à la fois acteur et décideur dans le collectif.
— Clément Pandreau, co-fondateur
Le modèle économique transparent
La redistribution des revenus constitue un autre pilier de l'innovation apportée par Synaptic Hub :
Répartition indicative des commissions sur chaque prestation
Acteurs du projet
45-70%Prestataires directement impliqués dans la réalisation du projet
Apporteur d'affaire
5-25%Membre ayant apporté le client ou coordonnant le projet
RH et accompagnement
10%Suivi, formation et développement des membres
R&D commune
10%Développement de projets innovants et veille technologique
Fonds propres
5-10%Fonctionnement et pérennité de l'association
Transparence totale
Chaque projet fait l'objet d'une répartition claire et documentée, connue de tous les membres. Les pourcentages peuvent varier selon la nature et la complexité du projet.
Pérennité collective
Cette répartition permet d'assurer la viabilité de la structure tout en valorisant justement le travail de chacun, avec un équilibre entre rémunération directe et investissement collectif.
Notre modèle économique est conçu pour être équitable, transparent et durable. Il valorise le travail direct tout en assurant un investissement dans l'avenir collectif.
Les valeurs fondatrices
Le modèle Synaptic Hub repose sur quatre valeurs essentielles qui guident toutes nos actions et décisions :

Nos valeurs sont partagées et vécues au quotidien par tous les membres de Synaptic Hub
Transparence
Budget et décisions partagés en Assemblée Générale, comptabilité accessible à tous les membres.
- Comptes financiers ouverts à tous les membres
- Processus de décision documenté et accessible
Autonomie
Aucun lien de subordination, chaque membre conserve sa liberté professionnelle et entrepreneuriale.
- Liberté de choisir ses projets et horaires
- Conservation du statut d'indépendant
Conformité
Respect strict des obligations légales, RGPD, contrats cadrés, assurance responsabilité professionnelle.
- Cadre contractuel solide avec clients et membres
- Protection des données et confidentialité
Engagement
Participation régulière, respect du règlement intérieur, confidentialité des projets et clients.
- Présence aux assemblées générales hebdomadaires
- Contribution au développement collectif
Notre engagement collectif
Ces valeurs ne sont pas de simples mots, mais des engagements concrets qui guident notre fonctionnement quotidien. Elles constituent le socle de notre modèle et garantissent un environnement de travail éthique, stimulant et respectueux de l'autonomie de chacun.
Études de cas : projets réalisés
Depuis sa création récente, Synaptic Hub a déjà mené à bien 11 projets significatifs, mobilisant les compétences variées de ses 15 membres actifs. Voici quelques exemples qui illustrent la diversité et l'efficacité de notre approche collaborative.

Formation IA complète pour l'intégration en entreprise
Contexte et défis
Nécessité de vulgariser des concepts techniques complexes, grande hétérogénéité des niveaux de connaissances au sein des équipes, besoin d'applications concrètes et immédiatement exploitables, et exigence d'une formation engageante sur une longue durée.
L'approche Synaptic Hub
Développement d'un programme modulaire par Flavien Latrasse-Chevalier, Lucas Blanchard et André Stana, intégrant des sessions théoriques, des démonstrations pratiques avec les principales IA du marché, des ateliers interactifs, et des éléments ludiques (vidéos, musiques, jeux) pour maintenir l'engagement.
Résultats obtenus
Montée en compétence significative des équipes Applications concrètes identifiées et mises en œuvre Format engageant malgré la durée conséquente Matériel pédagogique réutilisable
Technologies utilisées

IA de compte-rendu automatique de réunion
Contexte et défis
Difficulté à obtenir une reconnaissance vocale précise dans des environnements acoustiques variés, nécessité d'analyser correctement les échanges pour identifier les décisions et actions, et besoin de générer des comptes-rendus structurés et exploitables.
L'approche Synaptic Hub
Développement d'un système multi-agents d'IA par Lucas Blanchard, intégrant des algorithmes de reconnaissance vocale robustes, du traitement du langage naturel pour identifier les points clés, et une génération automatique de synthèses structurées.
Résultats obtenus
Fiabilité prouvée en environnement réel Réduction du temps de documentation Meilleure capture des points essentiels Suivi efficace des actions décidées
Technologies utilisées

Site internet Y-Fab, école de production industrielle
Contexte et défis
Absence totale de visibilité en ligne, besoin de crédibilité pour une nouvelle institution, nécessité de communiquer efficacement avec les parties prenantes avant même l'ouverture de l'école.
L'approche Synaptic Hub
Synaptic Hub a mis en œuvre une méthodologie centrée sur l'utilisateur pour concevoir un site performant et évolutif, développé avec Next.js, TypeScript et TailwindCSS. L'architecture optimisée pour le SEO et l'accessibilité a permis de maximiser la visibilité et l'inclusivité.
Résultats obtenus
Présence professionnelle en ligne établie avant ouverture Plateforme efficace pour le recrutement des élèves Communication claire de la proposition éducative Crédibilité accrue auprès des partenaires
Technologies utilisées
Un projet à réaliser ?
Vous avez un projet qui nécessite des compétences variées ? Notre approche collaborative pourrait être la solution adaptée à vos besoins.
Impact et bénéfices pour les différentes parties prenantes
Le modèle Synaptic Hub crée de la valeur à plusieurs niveaux, apportant des bénéfices concrets à l'ensemble des parties prenantes impliquées dans l'écosystème. Découvrez les avantages pour chacun des acteurs :
Pour les clients
- Expertise pluridisciplinaire accessible
Accès à un pool de compétences variées avec un interlocuteur unique pour faciliter la gestion de projet.
- Tarification transparente et compétitive
Absence de marge commerciale excessive et transparence sur la répartition des coûts.
- Interlocuteur unique
Un seul point de contact malgré la multiplicité des intervenants, simplifiant le suivi et la communication.
- Relation éthique et durable
Alignement avec les valeurs RSE et soutien à l'économie locale et aux structures alternatives.
Pour les professionnels
- Réduction de l'isolement professionnel
Intégration dans un collectif stimulant qui favorise les échanges et le partage d'expertise.
- Accès à des projets plus ambitieux
Possibilité de participer à des projets d'envergure inaccessibles en solo grâce à la mutualisation des compétences.
- Formation continue par les pairs
Apprentissage continu grâce aux workshops hebdomadaires et aux échanges entre membres aux compétences variées.
- Autonomie préservée
Conservation du statut d'indépendant et de la liberté entrepreneuriale tout en bénéficiant d'une structure collective.
Pour l'écosystème
- Modèle d'innovation sociale
Démonstration d'alternatives viables aux modèles traditionnels d'organisation du travail.
- Création d'emplois non délocalisables
Génération d'activité économique ancrée dans le territoire et résistante à la délocalisation.
- Dynamisation du tissu économique local
Impact positif sur l'économie locale par la création de valeur et le développement de collaborations.
- Contribution à l'attractivité du territoire
Renforcement de l'image innovante de la région et attraction de talents et d'entreprises.
Notre modèle crée un cercle vertueux où chaque partie prenante trouve un intérêt concret, bien au-delà de la simple relation de service. C'est une vision systémique du travail où l'individu, le collectif et le territoire s'enrichissent mutuellement.
— André Stana, co-fondateur de Synaptic Hub
Comment rejoindre ou collaborer avec Synaptic Hub
Synaptic Hub est une communauté ouverte à de nouveaux talents et collaborations. Que vous soyez un professionnel indépendant souhaitant rejoindre le collectif ou une organisation en quête de compétences spécifiques, découvrez comment nous pouvons collaborer.
Pour les professionnels
Rejoignez notre collectif de talents et développez votre activité dans un cadre collaboratif.
Processus d'adhésion
- 1
Premier contact
Présentation mutuelle et échange sur les attentes et motivations.
- 2
Entretien avec les membres
Discussion approfondie avec plusieurs membres actifs du collectif.
- 3
Période d'essai de 3 mois
Participation aux activités et projets pour une intégration progressive.
- 4
Approbation par le CA
Évaluation collégiale de l'adéquation avec les valeurs et l'esprit du collectif.
- 5
Adhésion officielle
Formalisation par une cotisation unique de 10€ et intégration complète.
Profils recherchés
- Professionnels du numérique, du design et de la technologie
- Partageant les valeurs de collaboration et de transparence
- Disposant d'un statut indépendant (auto-entrepreneur, EURL, etc.)
- Souhaitant s'impliquer dans un collectif tout en gardant leur autonomie
Pour les clients et partenaires
Bénéficiez d'une équipe pluridisciplinaire pour concrétiser vos projets en toute transparence.
Comment initier une collaboration
- 1
Premier contact
Via le site internet ou un membre de Synaptic Hub déjà connu.
- 2
Définition du besoin
Échange approfondi et évaluation par le collectif pour bien cerner vos attentes.
- 3
Proposition commerciale
Présentation d'une offre claire et transparente adaptée à votre projet.
- 4
Constitution de l'équipe
Sélection des membres aux compétences les plus pertinentes pour votre besoin.
- 5
Suivi et coordination
Accompagnement par un référent dédié tout au long du projet.
Types de collaborations possibles
Contactez-nous
Pour toute question ou pour discuter de votre projet ou d'une possible collaboration, n'hésitez pas à nous contacter.
Conclusion
Dans un monde professionnel en quête de sens et d'équilibre, Synaptic Hub propose une voie alternative qui réconcilie autonomie individuelle et puissance collective. Ce modèle de collaboration décentralisée répond aux défis actuels du secteur numérique en offrant :
Cadre juridique clair
Une structure associative qui offre une sécurité légale tout en préservant l'autonomie de chaque membre.
Gouvernance participative
Un modèle horizontal où chaque membre contribue aux décisions lors des assemblées générales hebdomadaires.
Modèle économique équitable
Une redistribution transparente des revenus qui valorise le travail de chacun tout en investissant dans le collectif.
Environnement d'innovation
Un espace propice à la créativité, au partage de connaissances et au développement de solutions innovantes.
Bilan et perspectives
Bien que jeune - fondée en février 2025 - l'association a déjà démontré la viabilité de son modèle avec 15 membres actifs et 6 projets réalisés. Les ambitions pour l'avenir sont claires : accroître le nombre de clients, intégrer davantage de freelances actifs et d'étudiants, et potentiellement accueillir des stagiaires pour transmettre cette vision alternative du travail collaboratif.
L'expérience de Synaptic Hub démontre qu'il est possible de créer des structures professionnelles qui allient performance économique et valeurs humaines, expertise technique et éthique relationnelle. Son approche où "rien n'est mis à côté dans le développement d'un projet" garantit une qualité irréprochable, tandis que sa structure permet de proposer des prix attractifs aux clients.
En explorant cette troisième voie entre le salariat traditionnel et l'indépendance isolée, Synaptic Hub participe à l'émergence de nouveaux modèles organisationnels adaptés aux enjeux du 21e siècle.
Fidèle à sa devise "Union, innovation et excellence", l'association trace une voie prometteuse pour l'avenir du travail dans le secteur numérique.
Rejoignez l'aventure Synaptic Hub
Que vous soyez un professionnel indépendant à la recherche d'une structure collaborative ou une organisation en quête de solutions innovantes, Synaptic Hub vous ouvre ses portes. Ensemble, réinventons les modes de collaboration professionnelle !
